寒冬已至,暖意不减。近期,学校推出冬季棉被发放与寒假路费补贴两大暖心举措,为家庭经济困难学生筑牢防寒保暖防线、畅通返乡团聚之路,以精准资助传递校园温情。
12月12日至16日,资助中心在学校“一站式”学生社区服务中心开展“情暖校园,被护寒冬”冬季棉被发放活动。此次发放的棉被由优秀校友捐赠,共计1080余件棉被等床上用品,惠及200余名学生。

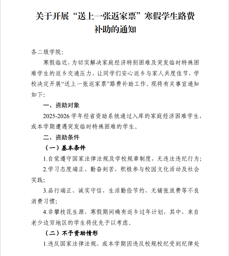
12月15日,学校启动“送上一张返家票”寒假路费补贴活动。根据学生家庭经济困难程度和返乡距离,学校为263名困难学生发放路费补贴共计3万余元,有效减轻其返乡经济负担。
一直以来,学校都高度重视家庭经济困难学生帮扶工作,将关爱学生成长、解决实际困难作为学生帮扶工作的核心内容。以上两项举措既是学校精准资助、暖心帮扶的具体实践,让同学们在寒冬中感受到学校与校友的深情关怀,以更饱满的热情投入学习生活。
(编辑/孟丽茹; 审核/刘玳炜)